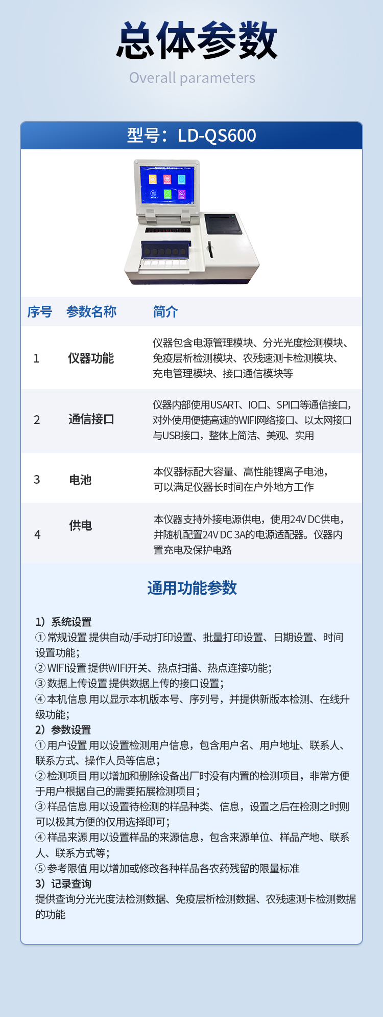
全功能食品安全檢測儀主要是用來檢測食品中的農藥殘留、獸藥殘留、非法添加等有毒有害物質,全功能食品安全檢測儀一臺同時包含農殘分光檢測模塊、農殘酶片智能速測模塊、食品中非法添加檢測模塊、農獸殘檢測膠體金免疫檢測模塊。需提供圖片等證明材料。
▲1.檢測能力:可檢測有機磷和氨基甲酸酯類農藥殘留、非法添加物、其他分光光度法可檢測物質;需提供圖片等證明材料
2.檢測標準:國家標準(GB/T5009.199-2003)
▲3.檢測波長:410,460,520,550,590,630nm。。需提供圖片等證明材料
4.波長準確性:±0.2nm(25℃ )
5.透射比準確性:≤±0.5%(T)
6.透射比重復性:≤±0.5%
7.雜散光:≤0.01%(T)(360nm@25℃ )
8.光度范圍:0 ~ 4 A
9.吸光度分辨率:0.001
10.光度準確性:±0.002(0 ~ 0.5A ),±0.004(0.5 ~ 1A ),±0.3%(0 ~ 100%(T))
11.基線漂移(光漂):±0.001/h (410nm@25℃ )
12.加熱溫度范圍:25 ~ 40 ℃
13.檢測耗時:3分鐘,自動計時并自動計算結果和語音提示檢測完成
14.結果讀取:自動計算抑制率及陰陽性判斷
15.檢測通道:24通道
16.對照:默認采用1通道做對照,用戶也可以手動選擇修改為其他通道做對照
17.檢測:可24通道同時檢測,或選擇需要的部分通道進行檢測
18.樣品信息:支持便捷的分級菜單選擇樣品名,提供樣品來源、檢測單位等快捷的選擇項
19.幫助:提供操作說明的視頻幫助
20.上傳:支持結果上傳至服務器
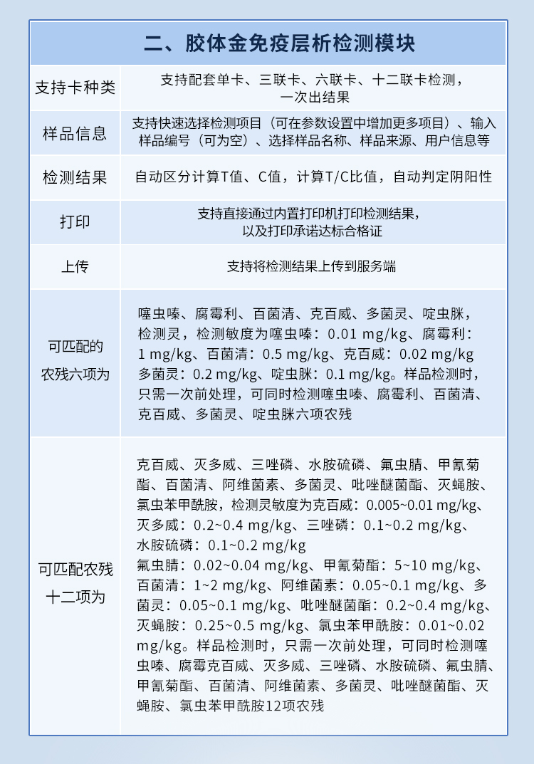
▲1.支持卡種類:支持配套單卡、三聯卡、六聯卡、十二聯卡檢測,一次出結果
2.樣品信息:支持快速選擇檢測項目(可在參數設置中增加更多項目)、輸入樣品編號(可為空)、選擇樣品名稱、樣品來源、用戶信息等
3.檢測結果:自動區分計算T值、C值,計算T/C比值,自動判定陰陽性
▲4.打印:支持直接通過內置打印機打印檢測結果,以及打印承諾達標合格證;需提供圖片等證明材料
5.上傳:支持將檢測結果上傳到服務端
▲6.可匹配的農殘六項為:噻蟲嗪、腐霉利、百菌清、克百威、多菌靈、啶蟲脒,檢測靈,檢測敏度為噻蟲嗪:0.01 mg/kg、腐霉利:1 mg/kg、百菌清:0.5 mg/kg、克百威:0.02 mg/kg、多菌靈:0.2 mg/kg、啶蟲脒:0.1 mg/kg。樣品檢測時,只需一次前處理,可同時檢測噻蟲嗪、腐霉利、百菌清、克百威、多菌靈、啶蟲脒六項農殘。需提供圖片等證明材料
▲7、可匹配農殘十二項為:克百威、滅多威、三唑磷、水胺硫磷、氟蟲腈、甲氰菊酯、百菌清、阿維菌素、多菌靈、吡唑醚菌酯、滅蠅胺、氯蟲苯甲酰胺,檢測靈敏度為克百威:0.005~0.01 mg/kg、滅多威:0.2~0.4 mg/kg、三唑磷:0.1~0.2 mg/kg、水胺硫磷:0.1~0.2 mg/kg、氟蟲腈:0.02~0.04 mg/kg、甲氰菊酯:5~10 mg/kg、百菌清:1~2 mg/kg、阿維菌素:0.05~0.1 mg/kg、多菌靈:0.05~0.1 mg/kg、吡唑醚菌酯:0.2~0.4 mg/kg、滅蠅胺:0.25~0.5 mg/kg、氯蟲苯甲酰胺:0.01~0.02 mg/kg。樣品檢測時,只需一次前處理,可同時檢測噻蟲嗪、腐霉克百威、滅多威、三唑磷、水胺硫磷、氟蟲腈、甲氰菊酯、百菌清、阿維菌素、多菌靈、吡唑醚菌酯、滅蠅胺、氯蟲苯甲酰胺12項農殘。需提供圖片等證明材料。
▲8.檢測卡上印有二維碼,可通過二維碼追溯產品批次、產品種類、生產廠家等信息。需提供圖片等證明材料
9.上傳:支持結果上傳至服務器。。需提供圖片等證明材料
1.標準:符合國標GB/T5009.199-2003,采用速測卡檢測,按照國標要求使用紅色藥片與白色藥片疊合發生反應,進而判斷農殘是否超標
2.通道:具備6個通道同時檢測的能力
3.反應時間:10分鐘自動計時,到時語音播報提醒
4.顯色時間:3分鐘,自動計時,到時語音播報提醒
5.檢測項目:農藥殘留(有機磷/氨基甲酸酯類)
6.樣品信息:支持輸入樣品編號、分級選擇樣品名稱、選擇樣品來源、選擇用戶信息等
7.保存:將檢測結果保存在內部存儲器,則可在查詢界面查詢歷史數據
▲8.打印:內置熱敏打印機支持打印常規檢測結果信息及承諾達標合格證,打印完成自動切紙不用手工撕紙;。需提供圖片等證明材料
▲9.溫度控制:儀器具備自動升溫及恒溫控制,屏幕全程監控溫度的變化過程,并在升溫達到適合的38度(此時酶片本身溫度更接近37度)時給予語音播報提示,恒溫控制在38度±0.5攝氏度。。需提供圖片等證明材料
10.上傳:支持結果上傳至服務器。。需提供圖片等證明材料
▲1.檢測能力:可檢測食品中非法添加物、其他分光光度法可檢測物質;需提供圖片等證明材料
2.檢測標準:國家標準(GB/T5009.199-2003)
▲3.檢測波長:410,460,520,550,590,630nm。。需提供圖片等證明材料
4.波長準確性:±0.2nm(25℃ )
5.透射比準確性:≤±0.5%(T)
6.透射比重復性:≤±0.5%
7.雜散光:≤0.01%(T)(360nm@25℃ )
8.光度范圍:0 ~ 4 A
9.吸光度分辨率:0.001
10.光度準確性:±0.002(0 ~ 0.5A ),±0.004(0.5 ~ 1A ),±0.3%(0 ~ 100%(T))
11.基線漂移(光漂):±0.001/h (410nm@25℃ )
12.加熱溫度范圍:25 ~ 40 ℃
13.檢測耗時:3分鐘,自動計時并自動計算結果和語音提示檢測完成
14.結果讀取:自動計算抑制率及陰陽性判斷
15.檢測通道:24通道
16.對照:默認采用1通道做對照,用戶也可以手動選擇修改為其他通道做對照
17.檢測:可24通道同時檢測,或選擇需要的部分通道進行檢測
18.樣品信息:支持便捷的分級菜單選擇樣品名,提供樣品來源、檢測單位等快捷的選擇項
19.幫助:提供操作說明的視頻幫助
20.上傳:支持結果上傳至服務器









我們專注農殘檢測儀器研發,智創未來,信賴之選!
一站式解決各種農藥殘留問題