食品快檢設備可快速檢測200多項目,包含非食用化學物質、濫用食品添加劑、農藥殘留、獸藥殘留、重金屬、病害肉、營養強化劑、抗生素類殘留、激素類殘留、真菌毒素類殘留、化學類殘留等現場的定性定量檢測。
集成化食品快檢設備,廣泛應用于市場監管局、檢測中心、衛生監督部門、農業部門、院校及各單位食堂、食品肉產品深加工企業、商超市場、司法部門、餐飲機構、養殖場、屠宰場、檢驗檢疫部門等單位使用。
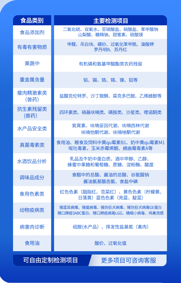
| 食品添加劑 | 二氧化硫、雙氧水、亞硝酸鹽、硝酸鹽、苯甲酸鈉、山梨酸、糖精鈉、甜蜜素、安賽蜜、硫酸鎂等 |
| 有毒有害物質 | 甲醛、吊白塊、硼砂、過氧化苯甲酰、工業堿、溴酸鉀、羅丹明B、三聚氰胺、蘇丹紅等 |
| 果蔬農藥殘留 | 酶抑制率法:有機磷氨基甲酸酯類;膠體金法:各種具體農藥檢測; |
| 病害肉診斷 | 組胺、揮發性鹽基氮、肉制品酸價、水發產品中組胺 |
| 重金屬含量 | 鉛、鎘、鉻、汞、砷、錫、鎳、鋁等 |
| 食用油脂檢測 | 過氧化值、酸價、油脂丙二醛等 |
| 瘦肉精激素類(獸藥) | 鹽酸克倫特羅、沙丁胺醇、萊克多巴胺、己烯雌酚、喹乙醇等 |
| 抗生素殘留類(獸藥) | 四環素類、硝基呋喃類、磺胺類、沙星類、喹諾酮類、氟苯尼考、慶大霉素、鏈霉素、阿莫西林、紅霉素等 |
| 水產品安全類 | 孔雀石綠、氯霉素、呋喃妥因代謝、呋喃西林代謝、呋喃它酮代謝、呋喃唑酮代謝、氟苯尼考、土霉素、金霉素、甲砜霉素、地西泮等 |
| 真菌毒素類 | 食用油、糧食及飼料中黃曲霉毒素B1、奶中黃曲霉毒素M1、嘔吐毒素、玉米赤霉烯酮、赭曲霉毒素A等 |
| 水酒飲品分析 | 乳品及牛奶中蛋白質;酒中甲醇、乙醇、雜醇油;蜂蜜中果糖和葡萄糖、蔗糖、淀粉酶、酸度;水中氰化物、余氯,飲料中維C等; |
| 調味品成分 | 食醋的總酸、醬油的總酸、芝麻油純度、谷氨酸鈉、醬油氨基酸態氮、食鹽中亞鐵氰化鉀、食鹽中碘等 |
| 食用色素類 | 紅色色素(胭脂紅、莧菜紅、赤蘚紅、誘惑紅)、黃色色素(檸檬黃、日落黃)、藍色色素(亮藍)等 |
| 動物疫病類 | 豬藍耳病毒、豬瘟病毒、豬偽狂犬病毒、豬偽狂犬病毒gE蛋白、豬口蹄疫3ABC蛋白、豬口蹄疫病毒IgG、豬細小病毒、雞禽流感等 |
1、安卓智能操作系統,采用更加有效的UI交互界面,儀器具有wifi聯網上傳、4G聯網傳輸、GPRS無線遠傳、網線連接功能,快速批量上傳數據。
2、智能化程度高,儀器具有自檢功能:具有開機自檢和調零功能,具有自動檢測重復功能。
3、新一代高速熱敏打印機,檢測完成可自動打印和批量打印檢測報告和二維碼。
4、儀器帶有監管平臺,數據可局域網和互聯網數據上傳,檢測結果直接傳至食品安全監管平臺。進行區域食品安全監管及大數據分析處理與數據統計,檢測區域食品安全長短期動態,達到食品安全問題預估、預警。
5、一體化主機,包含食品安全檢測模塊、多通道農藥殘留檢測模塊、膠體金免疫層析檢測模塊。
6、一體化便攜式快檢設備,滿足現場及流動檢測使用需求,能夠在同一軟件下實現所有檢測項目的檢測,并可通過同一窗口直觀顯示檢測結果。
7、膠體金模塊檢測方式:軌道式自動傳輸掃描,檢測完成后自動退出檢測卡。
8、食品安全檢測儀CT線自動識別,無需手動調整,檢測完成自動顯示CT坐標曲線。
9、內置強大的數據庫,具有多品類多種類樣品菜單功能,可靈活選擇檢測樣品,不同的檢測通道可同時檢測不同的樣品項目。也可在儀器上直接編輯錄入樣品名稱、檢測指標、送檢單位等信息并保存進樣品數據庫。
10、儀器內置操作演示視頻,是您身邊的化驗指導專家。
11、樣品處理簡單省力,整體操作快速、安全、便捷。
12、儀器具有自身保護功能,可設置用戶名及密碼,防止非工作人員操作等。
13、高靈敏度,高檢測精度,高重復性精度,掃描式高精度光學傳感器。
14、結果判定線可修改,對照值標定值可保存,斷電不丟失數據。
15、兼容市場上所有的膠體金卡,使用耗材不受限制,增強用戶使用體驗。
16、儀器具有重新校準、鎖定、恢復出廠設置功能。
1、主控芯片采用ARM Cortex-A7,RK3288/4核處理器,主頻1.88Ghz,運轉速度更快速,穩定性更強。
2、顯示方式:7英寸液晶觸摸屏顯示,人性化中文操作界面,讀數直觀、簡單。
3、交直流兩用,直流12V供電,可連接車載電源,可配6ah大容量充電鋰電池,方便戶外流動測試。
4、四波長冷光源,12個檢測通道,每個通道均配置410、520、590、630nm波長光源,標配先進的光路切換裝置,專業光路切換功能可實現至多64波長,并且所有檢測項目可實現所有通道同時檢測。
5、智能恒流穩壓,光強自動調節與校準,長時間連續工作光源無溫漂現象。
6、內置新國家限量標準,與所測結果進行現場比對,并持續更新標準。
7、不間斷進樣,連續檢測。
8、樣本編號自動累加。
9、數據無線上傳平臺,并可從平臺導出為Excel表格。
10、檢測結果存儲容量20萬條。
11、同時支持U盤拷貝,標準USB接口,免驅動插拔。
12、檢測項目可擴充,固件可升級。
13、儀器尺寸:43×35×19cm, 主機凈重:5.1kg。
| 名稱 | 檢出下限 | 檢測范圍 |
| 農殘 | 抑制率 5% | 抑制率(0~100)% |
| 甲醛 | 1mg/kg | (0~100) mg/kg |
| 亞硝酸鹽 | 1mg/kg | (0~100) mg/kg |
| 二氧化硫 | 1mg/kg;5mg/kg | (0~100) mg/kg;(0~500) mg/kg |
| 吊白塊 | 5 mg/kg | (0~500) mg/kg |
| 蛋白質 | 0.5% | (0~50)% |
| 硼砂 | 5 mg/kg | (0~100) mg/kg |
| 雙氧水 | 5 mg/kg;10 mg/kg;100 mg/kg | (0~500) mg/kg; (0~1000) mg/kg;(0~10000) mg/kg |
| 硝酸鹽 | 10 mg/kg;40 mg/kg | (0~1000) mg/kg; (0~4000) mg/kg |
| 重金屬鉛 | 0.5 mg/kg;0.2 mg/L | (0~50) mg/kg;(0~20) mg/L |














我們專注農殘檢測儀器研發,智創未來,信賴之選!
一站式解決各種農藥殘留問題